中国新能源车企扎堆驶向泰国 加速泰国汽车产业高速发展
2023-06-21 09:51 来源:中央广电总台国际在线
最近几个月,比亚迪、哪吒、长城、上汽等四家车企在泰国投资超过150亿元,长安汽车、奇瑞汽车也对外宣布称将在泰国投资建厂……
泰国,正成为中国新能源车企“出海”争相竞争的首选地。这也使得本就处于东南亚汽车产业领头羊的泰国,在向新能源转型中,又一次处于领先地位。对于中国车企而言,在开拓国际市场、布局全球产业链时,泰国的吸引力关键不止是电动汽车振兴政策和相关补贴等,在泰国安美德工业园等诸多产业园区,多年积累的汽车产业链以及完备的基础设施配套服务,都是重要因素。
中国造车“新老势力”扎堆泰国
随着中国汽车产业的崛起,尤其是新能源汽车开启对传统燃油汽车的全面颠覆,其产业链企业国际化布局也成了必然选择,而无论是造车新势力还是老牌车企,在选择海外生产基地时,不约而同首选东南亚市场的泰国。其中,最受关注的无疑是新能源汽车行业全球龙头比亚迪的动作。2022年,比亚迪正式签约,确定在泰国购地建厂;2023年3月,比亚迪泰国罗勇府工厂正式奠基,预计在2024年开始运营,该工厂预计年产能约15万辆,产品将主要投放泰国本土市场,同时辐射周边东盟国家及欧洲。
同期,中国内地造车新势力哪吒汽车宣布与泰国最大的石油化工生产企业和贸易商 PTT 公司签署全面战略合作协议,将在“充电桩生产与安装”“公共充电服务”“未来意向生产战略规划”等方面发展泰国新能源市场。
比亚迪和哪吒汽车都还不是在中国汽车企业赴泰的先行者,早在2012年,上汽集团即与泰国正大集团合资组建上汽正大有限公司并投资建厂,在泰国生产和销售名爵品牌汽车。2017年,上汽正大第二座泰国工厂投产。
比亚迪建厂所在的罗勇府,是泰国国家级经济战略——“东部经济走廊”的核心区域,诸多基础设施完备的工业园区为来此兴业的中国企业提供了良好的保障。安美德集团在泰国已经开发运营春武里、罗勇两大工业园,吸引了全球33个国家和地区的1400多家企业入驻,涵盖汽车产业、电气制造等多个行业,安美德罗勇工业园的宝马汽车厂就为整个亚太地区生产五种宝马插电式混合动力车型。
此外,今年4月,泰国投资促进委员会(BOI)在中国上海、杭州、深圳、广州等城市开展招商引资和路演活动。其中在电动汽车行业领域,泰国BOI代表团会见了5家中国车企制造商,即长安汽车、吉利、比亚迪、江淮汽车和江铃汽车。随后不久,长安汽车对外宣布,将在泰国投资 98 亿泰铢,建立其在中国境外的首个右舵电动车 (EV) 生产基地,新工厂的初始产能预计为 10 万辆电动车。另外,还有多家中国车企均表示有计划在泰国投资生产电动汽车。
投资EEC地区的电动汽车和电池制造企业示例 资料来源:Krungthai COMPASS
中国新能源汽车企业为何热衷赴泰国发展?背后的驱动力何在?值得关注。
“东方底特律”的电动化“转向”
在传统燃油汽车时代,泰国的产业地位毫无疑问是东盟领头羊。从1985年开始,以丰田为首的日本车企和汽车零部件制造商开始深耕泰国。2000年,泰国加入 WTO,泰国开始逐渐减少对日本的依赖,这一时期,欧美大型汽车企业大举进入泰国市场,由此,泰国形成了非常完善的汽车供应链,逐渐赢得了“东方底特律”的美誉。如今,泰国是东盟最大的汽车制造国,与其他国家相比,其供应商数量是最多的。泰国拥有近 700 家可直接向汽车装配厂供应零件的一级汽车供应商,泰国汽车产业现地零部件采购率高达98%,而且汽车产业工人约占劳动力人口的10%,积累了深厚的产业基础。
更重要的是泰国推动传统燃油汽车产业的“转向”,以保持其在电动汽车产业继续处于东盟乃至国际上的重要地位。
在泰国出台的一系列新能源汽车发展政策,首先确立了新能源车发展方向以及补贴细节,极大刺激当地消费市场,对中国车企拓展泰国市场极度利好。
泰国在2021年出台了“30·30”政策,提出到2030年国内生产的汽车,将有30%(计算约72.5万辆)为ZEV(零排放车)的目标,到2035年ZEV将提高到135万辆。
而为了实现30·30政策,泰国于2022年2月推出了以补贴为中心的EV振兴政策。乘用车方面,以零售价格200万泰铢(约合40万人民币)以下为对象,电池输出功率在30kWh以下的,可以享受7万泰铢(约合1.4万人民币)的补贴;超过30kWh的,补贴达15万泰铢(约合3万人民币)。

同时,泰国还出台了力度极大的税收减免政策。从2022年6月到2025年,电动乘用车的消费税从8%下调至2%,电动皮卡车8%的消费税直接减免;在道路税上,2022年10月1日至2025年9月30日注册的电动汽车道路税减免八成。
一系列刺激政策,使得泰国电动汽车市场剧增,燃油车时代丰田一枝独秀的局面被打破,取而代之的是泰国消费者连夜排队抢购比亚迪、欧拉好猫、长城哈弗等中国新能源汽车。据了解,2023年,中系纯电动汽车占据泰国市场份额将达到85%以上。
当然,市场不是“白送”的,汽车厂商要充分享受市场优惠政策,需要泰国本地的生产基地作为支撑。电动化趋势以及以市场换产业,双管齐下,加之中国新能源车企正好处于国际化阶段,使得更多的中国车企加速驶入泰国。

“政策+地缘”引领可持续发展
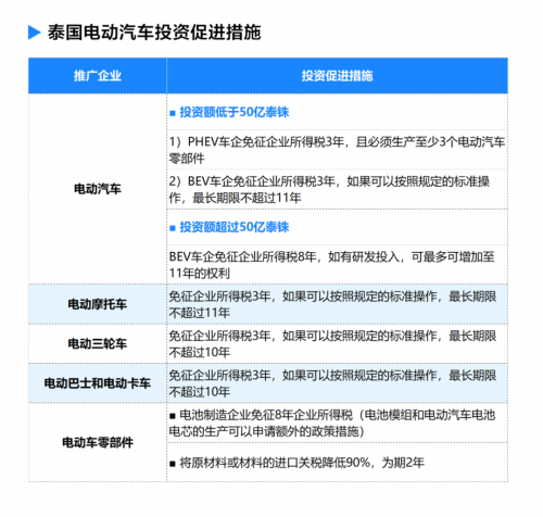
除了在新能源汽车消费端出台刺激政策,泰国在吸引新能源汽车企业投资方面也推出了一揽子激励政策。2022年2月起,泰国推出的电动汽车招商引资政策具体包括:企业所得税(CIT)豁免长达八年;机械进口免税;用于制造出口产品的原材料免征进口关税;允许技术工人和专家参与投资促进活动;允许拥有土地;允许外币汇款。

泰国电动车投资促进措施 资料来源:BOI
此外,2023年2月,泰国又出台政策,计划投入240亿泰铢财政支持生产电芯级电池,产能8GWh以下的电池厂将获得400-600泰铢/kWh的补贴,8GWh以上的电池厂将获得 600-800泰铢/kWh的补贴。此外,泰国还计划实施碳税,进一步促使汽车产业向电动化转型。
在系列促进激励政策下,形成了泰国新能源汽车外资企业友好发展的政策大环境。而在大环境中,泰国安美德集团作为东南亚领先的工业地产开发与运营商,在泰国罗勇、春武里等地,打造了条件优越的智慧工业园,为中国新能源汽车企业构筑了更加优越的小环境。泰国安美德工业园保障入园企业能够享受最优惠的国家政策,同时,采用BCG发展模式,为入驻企业最大程度实现资源的节约,降低成本,除此之外,还可以提供关键的供应链中心、强大的基础设施、熟练经验丰富的劳动力,对于落地泰国的中国新能源汽车企业来说,几乎每一样都是量身定制。
当然,在大国竞争的国际环境下,中国新能源汽车企业赴海外投资,地缘安全、多边贸易优势也是重要考量。泰国与中国长期稳定的睦邻友好关系,以及RCEP等多边协定,也保障了中国投资者资产安全,同时保障可以利用泰国为基地,更好辐射周边以及亚太市场,更好地构筑长期可持续发展的态势。
与此同时,泰国在积极吸引亚洲、欧洲和美洲的其他电动车制造商到泰国投资,并推动充电网络和其他必要基础设施的建设,持续加强泰国的电动车生态系统和相关产业,力争在“东方底特律”的基础上早日实现东盟地区电动汽车制造枢纽的目标。
来源:中央广电总台国际在线
- 中青出行
- 品了又品
-
发布“海纳百川”计划,长安汽车按下出海快进键
随着中国工业不断进步,一批自主品牌企业正从“中国制造”走向“
2023-04-20 16:19抛出新产品+新服务,上汽大众年轻化战略再进阶
在4月18日开幕的2023上海国际车展上,上汽大众大众品牌携
2023-04-20 16:19Hi4-T加持,坦克品牌“越野新能源家族”亮相上海车展
4月18日,2023上海国际车展在上海国家会展中心正式开幕。
2023-04-20 16:19 - 热门点击




