蔚来已获得独立造车资质
2023-12-04 14:05 来源:财经网
12月4日,工信部车辆生产企业信用信息管理系统显示,蔚来汽车科技(安徽)有限公司获得独立生产资质,生产地址为安徽省合肥市经济技术开发区白塔路299号,法人代表为秦力洪。

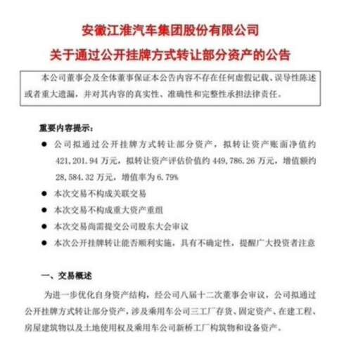
今年10月,江淮汽车发布公告,公司拟通过公开挂牌方式转让部分资产。

涉及乘用车公司三工厂存货、固定资产、在建工程、房屋建筑物以及土地使用权及乘用车公司新桥工厂构筑物和设备资产,拟挂牌价为44.98亿元,增值额为2.86亿元,增值率为6.79%。
另据每日经济新闻报道,知情人士透露称,此次涉及的江淮汽车资产转让的两家工厂,实际上就是江淮与蔚来合作的两座工厂,即蔚来F1工厂和蔚来F2工厂,同时还透露称,蔚来或将收购上述江淮汽车资产,并进一步谋求独立生产资质。(闫祺)
来源:财经网
【责任编辑:王京辉】
- 中青出行
- 品了又品
-
工信部:我国已建立结构完整、有机协同的新能源汽车产业体系
“经过坚持不懈努力,我国建立了结构完整、有机协同的新能源汽车
2023-06-21 11:57工信部:将加大工作力度 推动新能源汽车产业高质量发展
工业和信息化部副部长辛国斌表示,当前,全球主要汽车生产国纷纷
2023-06-21 11:57国家发改委:加快先进充换电技术标准制修订
国家发展和改革委员会副秘书长欧鸿表示,目前我国充电基础设施行
2023-06-21 11:33 - 热门点击




