疫情偶有反复,这份乘机出行攻略请收好!
2021-11-30 12:45 来源:浙江在线 翁宇君 通讯员 张晓天 许晓玲
浙江在线11月29日讯 今天,浙江省举行新冠肺炎疫情防控工作新闻发布会,据悉浙江省疫情防控形势总体平稳、风险可控。机场作为联防联控的重要阵地,防疫工作依旧容不得丝毫马虎,因此旅客出行也需要做好准备,充分了解和配合出港地及目的地民航的疫情防控要求。为方便浙江旅客乘机出行,今天下午,浙江在线记者从东航浙江分公司获取了一份乘机攻略。
以宁波机场出发为例,从候机楼到登上飞机,过程中要注意以下几个关键环节:
环节一,进入候机楼必须佩戴口罩,出示“健康码”和“行程码”并接受测温。如果忘记携带口罩,那么可以在一楼26号门口处的口罩贩卖机购买口罩。
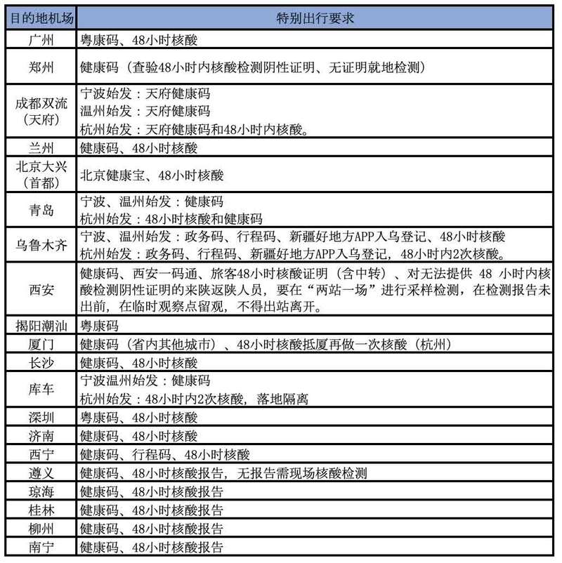
环节二,办理值机时需要根据目的地的防疫要求出示相关证明,这是旅客要特别关注的问题,东航浙江分公司从所执行的航班中梳理出了三个热门城市,看看他们有哪些防控要求:
1.北京大兴:需查验48小时内核酸阴性证明+北京健康宝(在微信小程序或支付宝中搜索“北京健康宝”)。不会操作智能手机的老年人、儿童,听力、视力、残疾人等群体持48小时内核酸阴性证明即可通行,不再查验健康宝;3岁以下婴儿,查验同行人员48小时内核酸阴性证明即可。北京市疫情防控咨询电话:010-12345
2.西安:需出示西安一码通+通行大数据健康码+48小时之内的核酸阴性证明,3周岁以下婴儿可填写承诺书。 核酸时间计算方式:以“采样时间”为准,不显示采样时间的以“检测时间”为准,对于核酸检测报告不显示具体时间的,以报告显示日期当日0时计算有效时间;以上时间均到航班落地时间不超过48小时方可乘行。西安市疫情防控咨询电话:029-12345
3.广州:需出示粤康码+查验48小时之内核酸阴性证明。广州市疫情防控咨询电话:020-12320
由于各地防控政策有所不同,且会根据疫情零星散发的情况实时调整,如果没有提前关注到这些新要求、新变化,可能导致无法成行。以今年10月情况为例,宁波到西安航班,因不符合西安疫情防控要求而行程受到影响的旅客达539人,而北京大兴从11月17日起开始查验48小时内核酸阴性证明,6天时间里,因不符合防控要求而行程受影响的就有50余人。所以为了顺利出行,旅客出行前可在支付宝搜索中国政府网“国务院客户端”或扫描以下二维码查询各地最新的防疫政策。
同时,东方航空表示,在售票柜台、值机柜台都贴了提示语并放置了免洗洗手液,可供旅客随时手部消毒,排队的入口处也有工作人员手持二维码,方便旅客在排队过程中完成健康码的申请以节省时间,需注意排队时要保持一米间距。值机人员核验完相关证明后,会在旅客登机牌上盖确认章,表示该旅客已通过查验,接下来就可以去过安检。

环节三,登机前,工作人员会广播提示未在值机柜台查验相关证明的旅客前往登机口查验,如果是使用电子登机牌的旅客,请在登机前向工作人员出示相关证明,查验完成后会在旅客登机牌上做标注以免登机时浪费时间。此外,在登机过程时,也要根据工作人员提醒保持一米间距并进行手部消毒后方可乘机。
除了出港,旅客进港也需要做好相应准备。所有到达宁波的旅客需查验身份证、健康码和行程码,截止到11月22日,所有国内站点抵甬航班皆不需要隔离(特殊情况除外),大连、郑州、石家庄和成都抵甬旅客需出示48小时内核酸阴性证明。想知晓更多宁波疫情防控信息可拨打24小时咨询电话:0574-87680042。

- 中青出行
- 品了又品
-
拒绝在美建厂:中国电池厂商与苹果谈判陷僵局
新加坡《联合早报》网站近日报道称,美国苹果公司与中国的宁德时
2021-11-11 10:5910月出口超23万辆 我国汽车加速驶入海外市场
中汽协发布的最新数据显示,10月份我国汽车企业出口量为23.
2021-11-11 10:59“慢下来”的电动车该怎么走
11月2日,据广州交警相关消息,针对广州市电动自行车登记上牌
2021-11-05 09:52 - 热门点击




