一汽奥迪回应小满广告抄袭:致歉,下架视频
2022-05-23 10:05 来源:中新经纬
中新经纬5月22日电 针对小满广告被指抄袭一事,一汽奥迪22日在微博发布回应称,已责成代理公司就所涉文案侵权情况进行处理。5月21日晚,抖音博主北大满哥发视频称:奥迪小满广告,涉嫌抄袭他2021年5月21日一条视频的文案。这条奥迪与刘德华合作的广告,在视频号转发点赞和收藏均已超过10万,在刘德华的抖音上接近500万点赞,总播放量预计已过亿。

奥迪微博截图
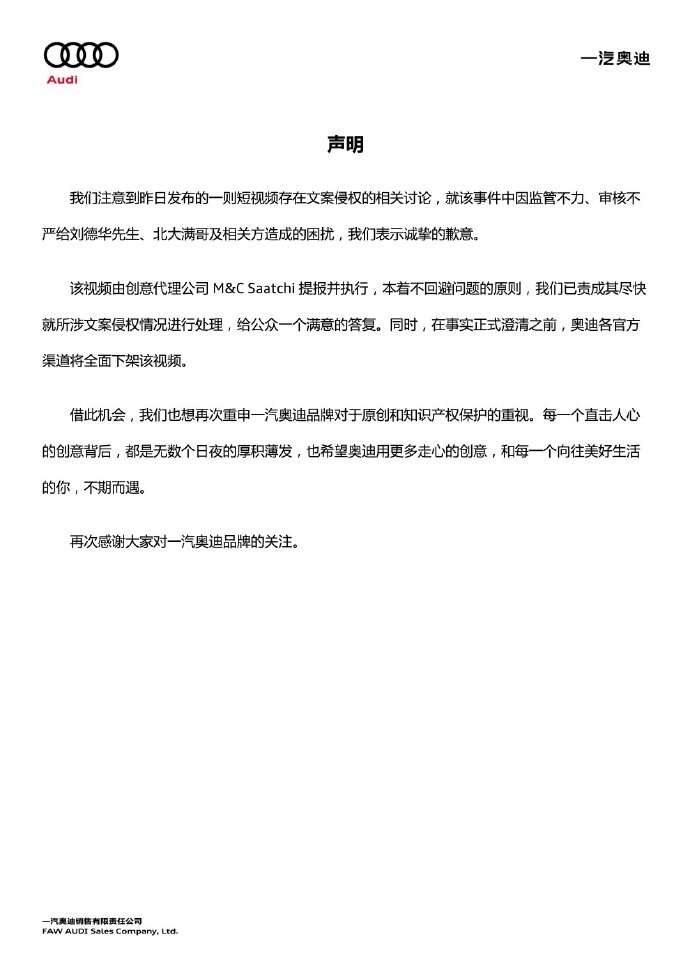
对此,一汽奥迪在声明中回应称,昨日发布的一则短视频存在文案侵权的相关讨论,就该事件中因监管不力、审核不严给刘德华先生、北大满哥及相关方造成的困扰,我们表示诚挚的歉意。
声明提到,该视频由创意代理公司M&CSaatchi提报并执行,本着不回避问题的原则,已责成其尽快就所涉文案侵权情况进行处理,给公众一个满意的答复。同时,在事实正式澄清之前,奥迪各官方渠道将全面下架该视频。
【责任编辑:王京辉】
- 中青出行
- 品了又品
-
4月车市下滑超四成: 供应链风险逐渐缓解 消费信心尚待加强
5月11日,中国汽车工业协会(以下简称“中汽协”)发布4月份
2022-05-13 10:07北京市民反映:常态化核酸检测还有不便待改进
北京将连续三天在12个区开展区域核酸筛查。核酸检测作为新冠病
2022-05-13 10:06汽车跨界融合面临挑战
为了提升品牌智能化水平,日前,全球芯片公司高通宣布和吉利、比
2022-03-22 10:15 - 热门点击




