36氪重磅发布中国商用车运输安全研究报告:聚焦“渐进式”智能驾驶
2022-07-07 12:05 来源:大众网
7月5日,在科技、创投及新商业领域已深耕十余年的专业媒体36氪,就商用车道路运输行业发展现状及未来的发展趋势,以主动安全系统助力商用车行业智能安全发展为主题发布了《2022年中国商用车道路运输安全研究报告》。

该白皮书通过对商用车智能驾驶行业的深入调研,从当前商用车道路运输行业发展、主动安全系统应用价值、典型案例分析及行业总结与未来发展趋势等四个方面入手,深入探寻商用车道路运输安全发展背景及现状,全面把脉商用车智能驾驶所面临的机遇与挑战,总结归纳当前商用车智能驾驶行业的发展路径,并对行业发展提出了对策和建议。
智能与安全 商用车高质量发展阶段的关键词
由于道路情况复杂,司机安全防范意识较弱等原因我国商用车道路运输安全情况堪忧,也直接导致商用车运维成本上升。因此,如何破解商用车的行驶安全难题,是当前处于高质量发展阶段的商用车智能驾驶行业亟待解决的难题,也成为了社会大众关注的焦点。
为此,我国也陆续出台了《关于促进道路交通自动驾驶技术发展和应用的指导意见》、《2021年汽车标准化工作要点》等政策,以期通过更完善的法规,从源头上预防和减少道路交通事故发生的概率。
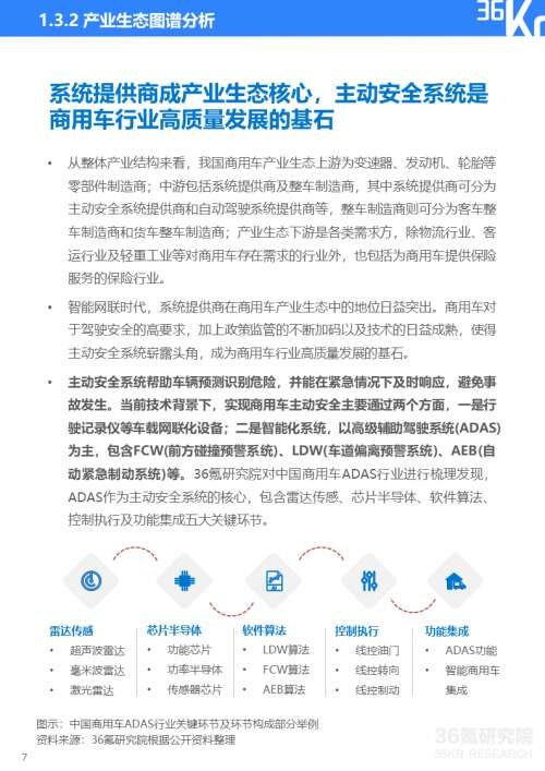
在行业发展需要、国家政策扶持、资本的重视以及社会关注等多方面的协力推动下,伴随着AI、5G技术的逐步成熟,车、云、人及数据后台之间实时互动的实现,使得解决商用车行驶安全难题成为了可能。在智能网联时代,以所托瑞安、博世、极目智能以及图森等系统供应商在商用车产业生态中的地位日益突出。

对此,36氪在白皮书中指出,系统提供商已成中国商用车产业的生态核心,主动安全系统是商用车行业高质量发展的基石。
为什么商用车智能驾驶要走“渐进式之路”
要实现车辆的智能驾驶,背后离不开一套复杂系统的协同工作。这是因为要满足千变万化的实际道路行驶安全,以及严格的交通法规需要,高阶的智能驾驶对整个车辆底盘系统的备份和失效处理机制等安全设计均提出了更精细化的要求,更离不开海量实际道路行驶数据做支撑。另外,智能驾驶技术也需要稳定现金流的支撑,才能满足技术不断升级迭代的需要。

因此实现车辆的智能驾驶不能一蹴而就。36氪在白皮书中指出,辅助驾驶可协助商用车实现L1~L3级的自动驾驶,是智能网联时代商用车实现完全自动驾驶的前提。主动安全系统提供商借助商用车安全驾驶切入市场,可实现自身安全辅助驾驶系统的大规模产业化落地的同时积累现金流与数据;并借助核心技术的不断迭代升级,在他们的推动下,商用车行业走上了智能驾驶的“渐进式之路”,而这条路径与所托瑞安一直践行的中国商用车“渐进式”智能驾驶之路不谋而合。
创新商业模式+硬核科技 所托瑞安直击商用车安全运输痛点
所托瑞安是中国商用车“渐进式”智能驾驶的领军企业,致力于商用车智能驾驶解决方案和数据产品的自主研发、应用和推广。以创新“科技+保险”的商业模式,率先切入商用车安全驾驶,让所托瑞安实现了成规模产业化落地,积累了海量的实际道路行驶数据,还拥有了稳定的现金流。同时,所托瑞安还借助数据战略反哺至商用车智能驾驶技术的研发,进一步通过线控底盘域、自动驾驶域及云控域实现商用车智能驾驶的“渐进式群体进化”,在商用车智能驾驶领域全面建立起独特的“护城河”,直击商用车安全运输痛点。

据36氪引用所托瑞安的数据显示,在装备了其主动安全系统后,驾驶员的安全驾驶防范意识也在设备的辅助下不断提升;2021年,所托瑞安的主动安全系统平均每月为每100辆车提供176次辅助减速和3.4次准事故避免。通过上述数据显示,主动安全系统的实装对有效降低事故率及事故损失,挽救商用车驾乘人员和第三者的生命均起到积极作用。
白皮书还对商用车行业发展趋势做出展望。随着国内政策逐步完善,国家的大力扶持,商用车安全将越来越受到社会和行业的重视,国内的商用车主动安全系统厂商也将纷纷发力,实现更高级别的商用车智能驾驶技术的量产落地。此外,不仅是在车队的运维侧,商用车行业还将结合政府管控和三方安全运维服务,通过“安全指挥中心、云平台及APP”的三端联动,联合保障商用车在公共道路上的运输安全。
36氪研究院推出《2022年中国商用车道路运输安全研究报告》,结合了所托瑞安多年深耕商用车安全驾驶行业的海量数据,与36氪研究院丰富的研究及项目经验,总结了当前商用车智能驾驶行业的发展现状和趋势,也对中国商用车智能驾驶行业未来发展具有很好的指导和探索意义。所托瑞安希望借白皮书的发布,与合作伙伴一同共筑商用车智能驾驶行业生态链,解决商用车安全运输的行业痛点,创造更大的行业生态链价值与社会价值。
- 中青出行
- 品了又品
-
4月车市下滑超四成: 供应链风险逐渐缓解 消费信心尚待加强
5月11日,中国汽车工业协会(以下简称“中汽协”)发布4月份
2022-05-13 10:07北京市民反映:常态化核酸检测还有不便待改进
北京将连续三天在12个区开展区域核酸筛查。核酸检测作为新冠病
2022-05-13 10:06汽车跨界融合面临挑战
为了提升品牌智能化水平,日前,全球芯片公司高通宣布和吉利、比
2022-03-22 10:15 - 热门点击




