注意!4月3日起,北京机动车尾号限行轮换
2023-03-27 15:32 来源:中新经纬
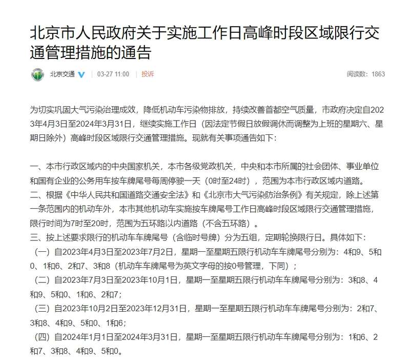
中新经纬3月27日电 北京市交通委员会官方微博27日通告,北京市政府决定自2023年4月3日至2024年3月31日,继续实施工作日(因法定节假日放假调休而调整为上班的星期六、星期日除外)高峰时段区域限行交通管理措施。

截图来源:北京市交通委员会官方微博
通告显示,北京市行政区域内的中央国家机关,北京市各级党政机关,中央和北京市所属的社会团体、事业单位和国有企业的公务用车按车牌尾号每周停驶一天(0时至24时),范围为北京市行政区域内道路。
通告表示,根据《中华人民共和国道路交通安全法》和《北京市大气污染防治条例》有关规定,除上述第一条范围内的机动车外,北京市其他机动车实施按车牌尾号工作日高峰时段区域限行交通管理措施,限行时间为7时至20时,范围为五环路以内道路(不含五环路)。
通告明确,按上述要求限行的机动车车牌尾号(含临时号牌)分为五组,定期轮换限行日。具体如下:
(一)自2023年4月3日至2023年7月2日,星期一至星期五限行机动车车牌尾号分别为:4和9、5和0、1和6、2和7、3和8(机动车车牌尾号为英文字母的按0号管理,下同);
(二)自2023年7月3日至2023年10月1日,星期一至星期五限行机动车车牌尾号分别为:3和8、4和9、5和0、1和6、2和7;
(三)自2023年10月2日至2023年12月31日,星期一至星期五限行机动车车牌尾号分别为:2和7、3和8、4和9、5和0、1和6;
(四)自2024年1月1日至2024年3月31日,星期一至星期五限行机动车车牌尾号分别为:1和6、2和7、3和8、4和9、5和0。
通告还明确,以下机动车不受上述措施限制:
(一)警车、消防车、救护车、工程救险车;
(二)公共电汽车、省际长途客运车辆及大型客车、京B号段号牌出租汽车(不含租赁车辆)、邮政专用车、持有市交通行政管理部门核发的旅游客车营运证件的车辆、经市公安交通管理部门核定的单位班车和学校校车;
(三)车身喷涂统一标识并执行公务的行政执法车辆和清障专用作业车辆;
(四)环卫、园林、道路养护、应急通信保障的专项作业车辆,殡仪馆的殡葬车辆;
(五)悬挂“使”字头号牌车辆及经批准临时入境的车辆;
(六)纯电动小客车(以可充电电池作为唯一动力来源、由电动机驱动的小客车)。
通告最后提到,外省区市进京机动车的交通管理,按照北京市交通委员会、北京市生态环境局、北京市公安局公安交通管理局有关规定执行。
- 中青出行
- 品了又品
-
4月车市下滑超四成: 供应链风险逐渐缓解 消费信心尚待加强
5月11日,中国汽车工业协会(以下简称“中汽协”)发布4月份
2022-05-13 10:07北京市民反映:常态化核酸检测还有不便待改进
北京将连续三天在12个区开展区域核酸筛查。核酸检测作为新冠病
2022-05-13 10:06汽车跨界融合面临挑战
为了提升品牌智能化水平,日前,全球芯片公司高通宣布和吉利、比
2022-03-22 10:15 - 热门点击




